
Publicado en la Revista Gestión Pública y Desarrollo, Mayo de 2012
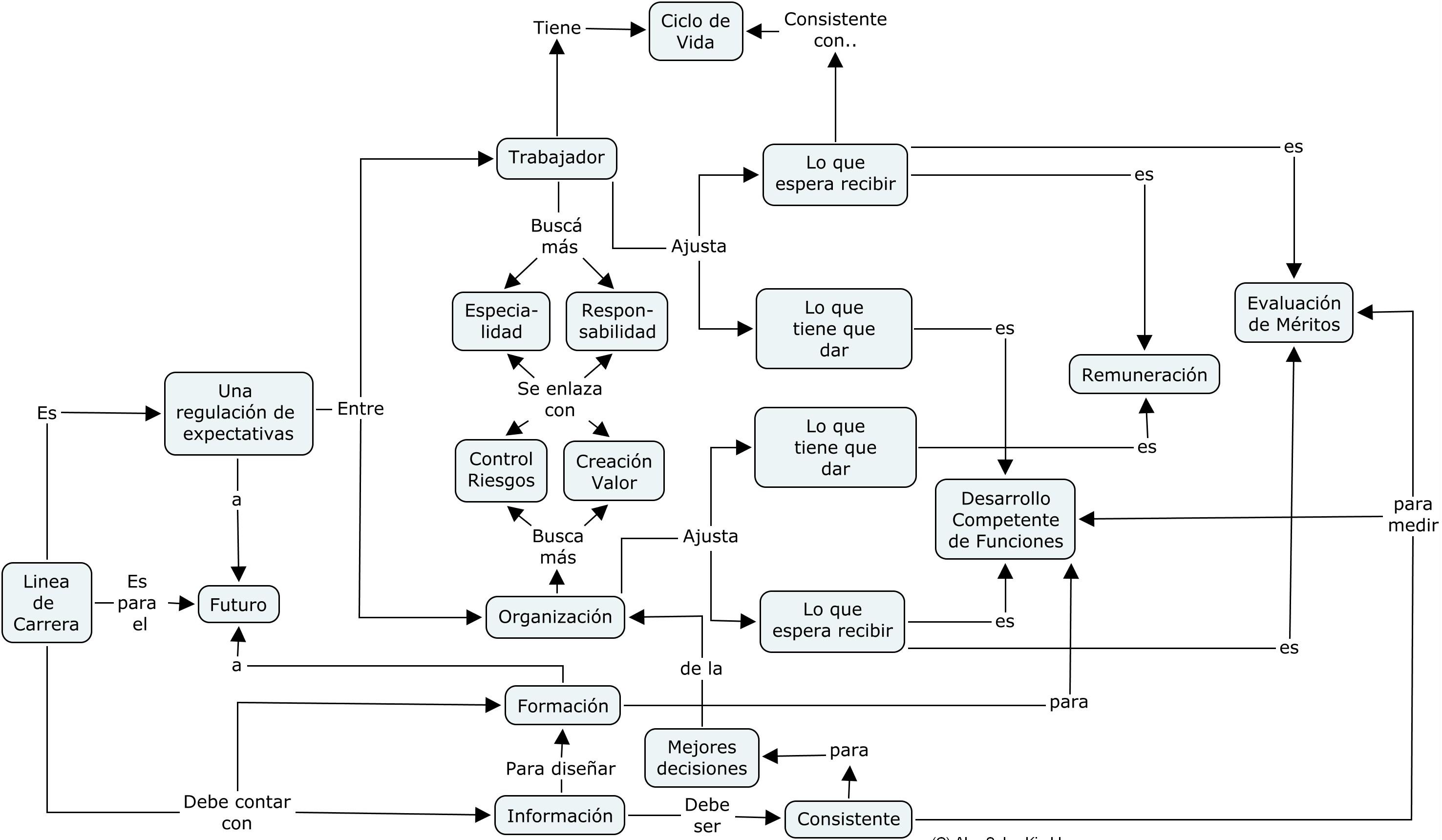
Una línea de carrera puede ser entendida como una expectativa laboral, de largo plazo, en el que se indican reglas claras, técnicas y equitativas para todos sobre cómo desarrollarse en la organización y donde dicha expectativa es entendida en forma unívoca tanto por los trabajadores como por la entidad pública. Existen personas que indican que las líneas de carrera en el sector público no son posibles de desarrollar. Otros indican que es algo totalmente viable. Habiendo tenido ya una acumulación de experiencia en la región existen condiciones para poder indicar, en mi opinión personal, si ciertas ideas son mito o realidad.
Nº1.- La línea de carrera es aumento de sueldo.
Una de las principales razones indicadas por las que solicitan una consultoría de línea de carrera tiene que ver con la necesidad de la organización para aumentar el sueldo de sus trabajadores. En este sentido, más que un sistema de líneas de carrera, lo que esperan es un «sinceramiento» de las remuneraciones. Si bien la necesidad de mayores remuneraciones es muchas veces legítima, es un mito que la línea de carrera tenga como foco el aumento de los sueldos.
Definitivamente, los grandes enredos organizacionales radican en realizar líneas de carrera para acomodar a las personas en nuevos escenarios remunerativos de corto plazo. La línea de carrera existe para ejercer influencia en el largo plazo mediante el ordenamiento de las expectativas, tanto de los trabajadores como de la organización. No debe confundirse líneas de carrera con política remunerativa.
Nº2.- La línea de carrera hace justicia con aquellas personas que ganan más de lo que les corresponde.
Esto es una realidad a medias. Un sistema de carrera laboral establece las condiciones para que la persona acceda a reconocimientos basados en su mérito y consecuentes ascensos. No obstante, una línea de carrera no resuelve injusticias del pasado, que son responsabilidad de las autoridades que tomaron dichas decisiones de ascenso, al menos para el personal con vinculación contractual indefinida, donde es casi imposible que los derechos adquiridos puedan ser revertidos.
Si el sobrino de un Director, que ha alcanzado secundaria completa y tiene 25 años de edad, es ascendido a categoría de Especialista con 14,000 soles, muy probablemente se trata de una injusticia de la que se debe encargar otra instancia, pero no son reversibles por la línea de carrera. El único consejo es que cuando ocurren esas situaciones quienes se ven afectados no deben quedarse callados, pues el silencio otorga demasiado y hasta en forma negligente.
No obstante, lo que sí hace un sistema de carrera laboral es que personas que tienen mayor capacidad se muevan más rápidamente por la línea de carrera frente a aquellos que no tienen el suficiente mérito, ello genera una justicia más de largo plazo.
Nº3.- Yo, que ahora soy profesional recién egresado, podré llegar a ser jefe de la organización o Ministro.
Eso es posible pero no se explica, al menos en América Latina, por un sistema de carrera laboral. Lo que puede garantizar un sistema de carrera son ascensos hasta el nivel en que predomine la necesidad técnica de contar con una persona que ejerza sus funciones en forma competente. En el caso de niveles que son sensibles a la confianza de la autoridad, aplican reglas de juego diferentes que son las de poder y política. En estos espacios, el mérito puede ser condición necesaria pero no suficiente. Es la confianza de la autoridad la que determina esto y algunas veces, las decisiones políticas son más empleadas para satisfacer un escenario de corto plazo que para incrementar la utilidad pública de la organización. Por lo anterior, si uno llega a ser jefe de servicio o Ministro será probablemente más por mérito político que por efectos de línea de carrera.
Nº4.- Ya he sacado mi título universitario por lo tanto me tienen que ascender.
Esto es un mito, considerando la penosa situación de la educación superior en Perú, en Chile como y en gran parte de la región. En mi opinión personal la formación universitaria brinda recursos para que una persona pueda crear nuevos conocimientos que resuelvan problemas asociados al campo de su carrera. Por ello ser capaz de seguir procedimientos que exigen cierta labor especializada no es la mejor aplicación de una formación universitaria, menos si se trata de post-grado.
Por otra parte, la oferta universitaria es tan variada que se ha perdido todo control de calidad con respecto a lo que se espera a los egresados, por lo que la variabilidad es alta y, cada vez más, se pierde predictibilidad con respecto a si un profesional se desempeñará competentemente en sus funciones o no. También es equivocado decir que si una persona tiene título de una universidad no tradicional o de poco prestigio va a desempeñarse mal. Simplemente la formación universitaria ha dejado de ser un predictor.
Una persona con una buena formación técnica puede alcanzar, en mi opinión desempeños iguales o superiores en la ejecución de procesos especializados. No obstante lo anterior, la normativa vigente es clara en emplear el grado universitario para acceder a cargos estructurales superiores, lo que limita el desempeño de alguien con formación técnica y aletarga a quien tiene la formación universitaria.
Nº5.- La línea de carrera no sólo es vertical.
Esto es verdad. Generalmente, la línea de carrera es concebida como un ascenso jerárquico permanente. Por ejemplo, el modelo de línea de carrera de los 90’s «up or out», terminó siendo empleado como dogma en muchas empresas lo que en mi opinión fomentó dos temas: primero la atomización de las industrias formadas por personas altamente especializadas que no tenían interés en jugar esa carrera canibalística y, segundo, el aumento de la industria de los Head-hunters, quienes usan el simple discurso «o te cambias o esperas a que te despidan».
En el sector público, fuertemente influido por el New Public Management, se han ido forjando organizaciones de gerentes a través de caminos verticales que excluyen a los especialistas. Lo anterior puede ser adecuado para ciertas organizaciones públicas en las que se requiere poca especialización. Sin embargo la mayor parte de organizaciones exigen de especialistas que vayan renovando la manera de ejecutar las políticas públicas. Pero en la actualidad terminan dejando la entidad pública para buscar otras oportunidades en el sector privado o se van apagando en sus puestos a falta de alternativas. La consecuencia es tener organizaciones públicas «Eficientemente Ineficaces»; es decir, organizaciones que son altamente eficientes con respecto al gasto presupuestario pero cuyas políticas públicas no tienen impacto alguno en la población.
Por ello, las líneas de carrera tienen más valor al brindar alternativas de desarrollo para los especialistas, quienes tienen el conocimiento necesario para desarrollar innovaciones en la ejecución de la política pública, emprendimientos interesantes que pueden expandir el espectro de acción de una entidad pública, cambiar las reglas del juego con respecto al tratamiento de un problema público y sobretodo, formar a nuevos especialistas que continúen con el proceso permanente de especialización de la organización.
Nº6.- Las evaluaciones para determinar quién avanza y quien no, en una línea de carrera, son objetivas y exactas.
Esto, es una situación ideal, de hecho muy mítica pero no es real. Si viene alguien que indica medir con objetividad y exactitud el valor de una persona en una evaluación, le garantizo que lo está engañando y, si Ud. es jefe, usted se está engañando si cree que esos resultados se encargan de decidir por usted. Si las ciencias del comportamiento tuviesen tal exactitud, no tendríamos problemas económicos ni sociales en este mundo. Las definiciones de competencias son variadas, confusas y de aplicación relativa para la organización. Uno puede pasar mucho tiempo dentro de una organización y llegar a definir las competencias de dicha organización. El diccionario de competencias, ni comentarlo.
Lo que si pueden ser y deben tener las evaluaciones es, en todo momento, el atributo de la consistencia, específicamente la consistencia metodológica entre la evaluación y la realidad. A mayor consistencia, más que un puntaje, se aumenta la probabilidad que la persona evaluada cuente con las condiciones para avanzar en la línea de carrera.
Mi recomendación es siempre desarrollar y mantener la capacidad de documentar y ordenar la producción de las personas para el desarrollo de las actividades, las cuales pueden ser expuestas como evidencia laboral directa. En este sentido hay diferentes metodologías para acreditarlo pero eso es materia de otro artículo.
Nº7.- Línea de carrera para todos.
Es mito. Un sistema de carrera laboral se compone de la política y de los mecanismos. Desde el punto de vista de la política, todos los trabajadores son sujetos de ésta pero no es posible ofrecer la misma cantidad de alternativas de líneas a cada persona, ni tampoco se le puede negar el derecho a participar. Nuevamente no es un tema exacto, es un tema de probabilidades y de decisión del trabajador.
Por ejemplo, para llegar a ser jefe de una unidad especializada, alguien que tiene ejercicio en la labor especializada de la unidad, en su «core business» tiene mayor chance de movimiento en diferentes líneas de carrera. No obstante, en el caso de personal de apoyo técnico o administrativo, las alternativas y probabilidades de movimiento son menores.
Aquí volvemos a la primera pregunta, donde la línea de carrera no es lo mismo que remuneraciones y, por tanto, si una persona no tiene línea de carrera, ello no debe significar que la persona gane lo mismo para los siguientes años. Por ejemplo, en el caso del apoyo secretarial. Conozco muchos casos de personas que ingresaron como secretarias y posteriormente fueron adquiriendo estudios superiores y avanzaron hacia líneas de carrera más especializadas. Por otra parte, también he conocido un grupo tan respetable de secretarias que no tienen interés de moverse en una línea de carrera de mayor jerarquía o especialización. La decisión anterior no implica que deban renunciar a aumentos de remuneraciones. Mi posición es que los puestos de apoyo deben ir teniendo un aumento vegetativo con el tiempo de servicio, siempre y cuando demuestre con hechos que está desempeñando su labor en forma óptima.
Existen muchos mitos más con respecto a las líneas de carrera, muchos de ellos ya los conoce usted como decisor o como trabajador. Lo importante es que no se le cargue a las líneas de carrera más de lo que ya tiene que resolver que es la regulación de las expectativas a largo plazo para que cada uno, trabajador y organización, puedan realizar sus inversiones y meterse con todo a sus apuestas. Para dichas expectativas hay espacio para los espacios de especialización y los espacios de responsabilidad y jerarquía: tanto trabajador como organización ganan estableciendo expectativas a este nivel.
Así mismo es importante considerar el ciclo de vida del trabajador, en términos que un sistema de carrera laboral debe ir en línea con las necesidades que tiene el trabajador recién egresado de la universidad, el que está a la búsqueda de su maestría, el que se casa y empieza a formar una familia, el que ya tiene hijos en el colegio o en la universidad, el que ya piensa en retirarse, etc.
Finalmente un Sistema de Carrera Laboral radica reposa sobre la evaluación, la cual, nuevamente debe ser consistente, evidenciable y centrada en los méritos de la persona.

Deja un comentario