Artículo publicado en la Revista Gestión Pública y Desarrollo de Mayo 2011
El proceso de descentralización es probablemente uno de los más grandes favores que se hace el Perú, desde el momento en que se decide cambiar las estructuras de poder y descentralizar el control del destino de las regiones hacia sus gobiernos y, por otra parte, generar la inclusión necesaria de la ciudadanía en un rol de supervigilancia para sostener la gobernabilidad para el largo plazo.
Habiendo pasado ya 7 años desde la puesta en marcha de este proceso, se perfilan cuáles son los problemas y limitantes al tema del desarrollo regional. Este artículo apunta a revisar por medio de la presentación de un modelo sistémico, los elementos que pueden potenciar la consolidación de un gobierno subnacional y las restricciones que pueden dejar anclados a los gobiernos regionales como municipalidades territoriales.
Esto no es un proceso de corto plazo, es un proceso de turnos que conlleva a cada región a un ritmo de desarrollo y crecimiento diferente
El nuevo juego de la gobernabilidad.
La elección de un presidente regional en el caso peruano es un acierto sumamente importante, especialmente en un contexto en que existen pocas instituciones regionales. Las elecciones directas de presidente permiten a la ciudadanía validar el trabajo desarrollado por el Gobierno Regional o, por el contrario, vetarlo. En este sentido, se ingresa a un juego de incremento de expectativas que deben ser cumplidas por las autoridades electas. Esto no es un proceso de corto plazo, es un proceso de turnos que conlleva a cada región a un ritmo de desarrollo y crecimiento diferente.
Por ejemplo, pueden haber regiones donde la promesa electoral es demasiado alta con respecto a la capacidad de gestión existente, teniendo como consecuencia alternancias de poder demasiado marcadas, lo que conlleva a un proceso lento de regulación de expectativas que puede llegar a durar hasta un par de décadas. Por el contrario, pueden haber regiones donde se cuenta con un cabal conocimiento de la calidad de gestión del gobierno regional, lo que implica procesos de alternancia menos bruscos que en el ejemplo anterior, lo que permite implementar las políticas de mediano y largo plazo que son las sociales y las de mayor sensibilidad para el electorado regional.
Atracción Política.
Antes todo el poder político se encontraba concentrado en Lima, por lo que todas las personas aspiraban a ocupar cargos de autoridad en el nivel central. En el caso de un gobierno subnacional, cada vez se comprende que gobernar una región implica en la práctica gestionar una especie de pequeño país. Es por ello que la descentralización «descomprime» la pugna por el poder central y da pie a una competencia a nivel regional, haciendo que los actores políticos comuniquen sus ofrecimientos electorales, a la vez que se va contando con una regulación más seria de las expectativas.
Conocimiento de las necesidades de la región.
El primer aspecto en el que toda gestión regional debe destacar es en la profundidad con la que se conocen las necesidades regionales, dentro y fuera de la capital regional. En un esquema centralizado, no se contaba con la suficiente capacidad para poder comprender las necesidades de millones de personas, esparcidas en más de 1,800 distritos a lo largo del país. Con el actual proceso de descentralización y la supervigilancia de la ciudadanía por medio del voto, quien quiera mantenerse en un gobierno regional, tiene como obligación profundizar y atender directamente las necesidades sus ciudadanos. El conocimiento de las necesidades no es una labor difícil, aunque si lo es tenerlo como agenda permanente dentro de un modelo de gestión sostenible.
La gestión subnacional.
Los tres aspectos anteriores, actualmente existentes como parte de la estructura política del país empuja, hacia el mediano o el largo plazo, el establecimiento de una visión de gobierno subnacional. Si consideramos los tres elementos anteriores como un sistema de incentivos, un gobierno subnacional aspira directamente a resultados concretos, los que denominamos resultados de eficacia que tengan impacto directo en la población de la región.
Así mismo, la gestión subnacional involucra procesos complejos de toma de decisiones a nivel de política económica, en términos de formular una propuesta sustentable de desarrollo económico para la región, el cual viene acompañado de las políticas sociales, las cuales deben dar cuenta del carácter subsidiario del Estado y por otra parte de la inclusión de todas las personas hacia las oportunidades de desarrollo. Cabe mencionar que la implementación de los modelos de gestión subnacional tiene que alcanzar un «enganche» o encadenamiento con la gobernabilidad de la región. Esto significa que la gestión subnacional tiene que tomar el control en la regulación de las expectativas de la población, de tal forma que haya menores brechas entre lo que se promete en elecciones y lo que se es realmente capaz de hacer durante el gobierno.
El efecto transitorio de la Inversión en Infraestructura.
En el contexto actual, la inversión en infraestructura es sumamente importante en el proceso de «enganche» de un gobierno subnacional con su sistema de gobernabilidad regional. Analizando los diferentes casos de desarrollo de economías, todas tienen como común denominador a la infraestructura como medio de incremento de la conectividad y todas las actividades derivadas de ella que ocurren en una economía o en una sociedad. Por otra parte, la el carácter tangible de la infraestructura tiene un efecto importante sobre la percepción de la población con respecto a la institucionalidad del gobierno regional como ente formulador y ejecutor de políticas públicas territoriales.
Lo anterior coincide con la necesidad de mejorar diferentes ámbitos de infraestructura en las regiones, tales como las de transporte y conectividad, educación y salud. Estas necesidades representan una única oportunidad para establecer una regulación de expectativas inicial, a efectos de construir gobernabilidad en la región.
En resumen, los gobiernos regionales ya se rigen por instituciones vivas y con incentivos reales, presenta una ventana de oportunidad para asegurar una gestión más centrada en el territorio que en el presupuesto nacional. No obstante, existen limitantes que le dan lentitud al proceso y que se describen a continuación.
Búsqueda de la eficiencia desde el nivel central.
El esquema de gestión de las políticas públicas instrumentalizado en la Ley de Presupuesto, obedece a un criterio de racionalidad y predictibilidad que privilegia la eficiencia del uso de los recursos. Si bien es válido que la economía del sector público maximice los recursos escasos de los que dispone para llegar a la mayor parte de la población con bienes y servicios propios, éstos se contraponen con los incentivos regionales en donde se espera un gobierno subnacional de alta eficacia frente a los problemas económicos y sociales. Como consecuencia de lo anterior se establece una fuerte contraposición entre el nivel central y los gobiernos regionales.
Es importante comprender que los gobiernos regionales deberán ser con el tiempo quienes conciben políticas públicas, pues no tendría sentido alguno que se elijan autoridades para ejercer un rol técnico de ejecución presupuestaria definida desde el nivel central.
…una gestión regional de calidad depende y tiene relación directa con la asignación y la disposición a nivel de la Ley de Presupuesto para invertir en Capital Humano a nivel de los gobiernos regionales
Adaptación de los sistemas centrales al proceso de regionalización.
Como es de esperar, el paradigma de la eficiencia incide directamente en todos los sistemas de administración pública centrales. En este sentido, los sistemas conciben un control central por medio de procedimientos y procesos, donde la información va prácticamente desde el nivel central hacia las regiones, que se limitan a su cumplimiento y requerir recursos para el presupuesto del siguiente año. Como se detallará más adelante, sistemas centrales que no se adaptan a las necesidades del nuevo panorama de gestión subnacional deteriora la construcción de gobernabilidad; poniendo finalmente en jaque la gran apuesta por la descentralización.
Sistema Nacional de Inversión Pública.
El SNIP en el estado de desarrollo actual, representa un primer desafío técnico para los gobiernos subnacionales, en la medida que exige un estándar de análisis y racionalización de los proyectos de inversión, que muchas veces es difícil de alcanzar por los gobiernos regionales y municipales. En el caso de los sistemas nacionales de inversión centralizados se ha podido identificar falencias en cuanto a los procedimientos de elaboración de proyectos de inversión y una falta de seguimiento con respecto al impacto real que tienen estos una vez que se tienen desarrollados. En consecuencia, el valor de un sistema nacional de Inversiones es de filtro inicial pero este filtro se va deteriorando en la medida en que no se cuenta con información que dé cuenta del impacto que tienen las inversiones aprobadas, una vez que son implementadas. Este proceso de desconexión entre filtro y realidad, establece la tendencia de consolidar, una vez más, un proceso administrativo en vez de una herramienta de apoyo para la gestión subnacional.
Restricción de la Autonomía para la Toma de Decisiones.
Un gobierno subnacional, en los términos que se han definido anteriormente, requiere hacerse cargo del proceso completo de Política Pública, desde su diseño hasta su ejecución y evaluación de impacto. Si bien existe en la actualidad normativa espacios para que los gobiernos regionales desarrollen autonomía en la materia, la contraposición entre la el incentivo de eficacia regional y el de eficiencia central genera conflictos de coordinación entre intereses y criterios de medición del desempeño que terminan por reducir la autonomía para las decisiones de política pública. En este sentido encontramos gobiernos regionales con planes de desarrollo que tienden a quedarse en papel y que dependen de un aumento del presupuesto que no necesariamente ocurre para todos los casos.
Incentivos monetarios.
El sector público, puede verse como un mercado laboral, donde el capital humano es movilizado en la medida en que se aplican incentivos monetarios adecuados. En términos generales para el sector público, no se ha logrado una línea de consistencia entre lo que se paga a una persona y el valor que ésta produce, lo que genera distorsiones internas a nivel de la composición de los perfiles de cargo en una organización. Por otra parte, el promedio de los mayores sueldos se encuentra en Lima más que en las regiones del país, haciendo que la oferta mejor calificada quede concentrada en la capital. Esto genera dificultades para obtener profesionales especializados para las regiones del país. Es importante recalcar que no se está poniendo en cuestión el tema de las capacidades de los profesionales en las regiones del país, pues hay profesionales altamente competentes pero que no tienen los incentivos económicos necesarios para llevar las acciones de responsabilidad requeridas. En este sentido es que la construcción de una gestión regional de calidad depende necesariamente de capital humano y ello tiene relación directa con la asignación y la disposición a nivel de la Ley de Presupuesto para invertír en Capital Humano a nivel de los gobiernos regionales. Probablemente, este representa uno de los principales obstáculos para consolidar el proceso de descentralizacón.
Incentivos no Monetarios.
Estos incentivos son igual de importantes que los incentivos monetarios. Lo que se puede identificar en la actualidad es que históricamente, ir a trabajar a regiones era considerado como un desprestigio, una especie de «derecho de piso» que tenían que pagar los empleados públicos, lo que genera un incentivo adverso por trabajar en las regiones, reduciendo la disponibilidad de talento y capital humano al servicio del desarrollo de la región. Mantener en los niveles centrales esta práctica reduce la predisposición de los recursos humanos a trabajar y hacer carrera y vida en regiones.
Línea de carrera.
El establecimiento de una línea de carrera es un aspecto fundamental para el desarrollo de las personas que trabajan para el Estado en las diferentes regiones del país. Es en este proceso de estructuración de los gobiernos regionales en que se tiene que incorporar a la persona adecuada en el lugar adecuado. Para ello tiene que haber una expectativa de regulación con respecto al desarrollo de las personas que ingresan a trabajar a la organización. Lamentablemente, la evidencia indica que no existe una línea de carrera consistente.
Calidad de los Recursos Humanos.
El capital humano existente en los gobiernos regionales es sensible a los incentivos y mecanismos explicados anteriormente y a la autonomía para la toma de decisiones: mientras que el primero determina quienes ingresan a los puestos y cargos en regiones, la segunda explica lo que pueden hacer o no en el ejercicio de su cargo. En este sentido se puede identificar que los subsistemas de desarrollo de Capital Humano en los gobiernos regionales son poco desarrollados y marcadamente sensibles al financiamiento presupuestario en el corto plazo y al desarrollo de líneas de carrera en el mediano plazo. Los sistemas centrales se encuentran aún poco adaptados para sostener los sistemas de gestión regionales como el de Recursos Humanos, por lo que en la actualidad no se puede hablar de condiciones de capital humano adecuadas para que los Gobiernos Regionales puedan ejercer su rol.
Calidad de la gestión en las regiones.
Para efectos de simplificación en lo relacionado a gestión, se puede decir que la calidad de la gestión es la asertividad y rapidez que se tiene dentro de los procesos decisionales. En este sentido, el conocimiento disponible de la organización y el capital humano existente son factores que explican gran parte de la calidad de la gestión de las regiones. No obstante, la calidad de la gestión es el punto de colisión entre el incentivo de eficacia para el gobierno regional y el de eficiencia para el nivel central.
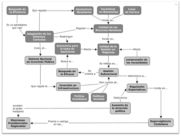
Los temas descritos anteriormente se relacionan estrechamente entre sí y dan cuenta de la situación actual del desarrollo de la gestión de los gobiernos subnacionales. En gris claro se encuentran aquellos elementos que se consideran facilitadores tendenciales actuales para el fortalecimiento de la calidad de la gestión en regiones. Si bien, y en consistencia con un modelo de descentralización, cada región tiene un diagnóstico diferente, la gestión subnacional se ve temporalmente fortalecida por la enorme inversión en infraestructura que se debe ejecutar en la actualidad y para los siguientes años. Por otra parte, la regulación de las expectativas se está dando en la actualidad pero a costa de una gestión subnacional que se desarrolla más lento de lo normal por los temas de calidad de la gestión y el proceso de aprendizaje en materia de desarrollar y ejecutar políticas económicas y sociales. En consecuencia, el proceso de descentralización está en marcha pero a niveles sustancialmente por debajo del potencial desde el punto de vista de la calidad de la gestión, que no puede comprometerse con grandes cambios, lo que aleja al gobierno regional de su status de gobierno subnacional.

Figura 1. Diagrama de relaciones entre elementos críticos que inciden sobre la gestión subnacional
La oportunidad no puede ser desperdiciada.
Hay mucho en juego, nada es fácil y hay que apostarlo todo para tener gobiernos subnacionales y no municipios territoriales
La gobernabilidad, vale decir, la consistencia entre lo que se oferta a la ciudadanía y lo que se es capaz de cumplir, es la base de la estabilidad política de un país. Estamos pasando de un proceso de gestionar la gobernabilidad desde el nivel central, con políticas de escritorio, hacia una gobernabilidad más saludable que permite conocer y ejecutar mejor las políticas públicas con mayor interacción con la ciudadanía. El esfuerzo político para establecer gobiernos regionales ha sido la parte más difícil. Chile por ejemplo ha destinado enormes esfuerzos para mejorar la calidad de gestión de sus gobiernos regionales, invirtiendo mucho dinero pero a costa de retener el control del poder desde el nivel central y no permitiendo hasta el día de hoy elecciones regionales, dejando la supervigilancia ciudadana a mecanismos más complejos, indirectos y menos eficaces que está generando crisis sociales importantes.
Por otra parte, la mitad de nuestro país, que justamente dependen fuertemente de la calidad de la gestión en regiones demanda mayores bienes y servicios, específicamente en lo relacionado con la eficacia y el impacto. Los ciudadanos son sensibles al impacto de las políticas públicas, no al «ahorro» en los recursos presupuestarios asignados. Todas las señales dan cuenta que el proceso es una gran oportunidad que permite que el desarrollo del país sea más que una suma aritmética de sus regiones. Para es recomendable aplicar los algunos lineamientos:
-
Apostar en serio.
Apostar en serio significa que, una vez que se toma una decisión por descentralizar, se tiene que incurrir en los recursos necesarios. La perspectiva del gasto presupuestario para fortalecimiento institucional de las regiones no puede ser vista en este momento como gasto, sino más bien como una inversión a futuro. Es poco probable que el sobre énfasis de los criterios de eficiencia permita un desarrollo rápido de los gobiernos regionales. Si queremos economías sólidas en regiones, con productos internos regionales superiores a la de países centroamericanos, con desarrollo social menos asistencialista y más sustentable en las regiones y con una calidad de vida que sea mejor a la que ha existido en los últimos 400 años, éste es el momento de invertir.
2. Apostar por las personas.
En lo relacionado a lo legal, ya se han hecho todas las acciones necesarias para contar con una estructura de gobierno descentralizado. Dicha apuesta va por las personas que ahora son las responsables en el desarrollo de las regiones. Sin personas idóneas e incentivadas no tendremos calidad de las decisiones y rapidez en la ejecución de las políticas públicas regionales. Sin propuestas serias de desarrollo profesional en regiones, el horizonte de desarrollo se ve reducido a pequeños esfuerzos que se pueden hacer en paquetes de cuatro años. Se tiene que balancear el mercado laboral público para activar más talento en las regiones. Las remuneraciones son importantes pero el establecer mecanismos de medición de la eficacia y de impacto contra estas remuneraciones son sumamente importantes.
3. Confiar en el equilibrio de la Gobernabilidad.
La gobernabilidad tiene una serie de beneficios económicos, en el que todas las partes ganan. He oído generalmente y muchas veces en forma despectiva que los electores no saben votar y que los empleados públicos en regiones no cuentan con las capacidades para asumir responsabilidades mayores. Considero que estas afirmaciones son erradas y poco constructivas y que no dan la oportunidad a la gobernabilidad de hacer su trabajo. Un proceso de descentralización tiene muchos costos en el camino pero es una apuesta de largo plazo. Los electores saben votar, eligen opciones expresadas en candidatos. No obstante, lo que puedan ofrecer los candidatos en serio es causa y efecto a la vez de la gobernabilidad, de tener la capacidad de predicar con el ejemplo.
Así, mantener el control de los recursos del estado desde un nivel central y en honor solamente a la eficiencia, implica desarrollar una gobernabilidad artificial, desde la lógica de la técnica. No es que se esté en contra de la eficiencia, sino que se está en contra de no fomentar la eficacia. Debemos pasar como Estado de «bombardear» con bienes y servicios y tener niveles aceptables de desarrollo, a «sembrar» zonas de eficacia, donde en el corto plazo no se observará eficiencia presupuestaria pero sí se verá en el largo plazo un uso adecuado de la productividad de los recursos, nunca antes vistos.
4. Instalar un sistema de certificación de capacidades de gestión regionales que sea flexible pero exigente a la vez.
El proceso de fortalecimiento institucional en regiones es lento, no puede ser rápido pero puede ser menos lento si se establecen reglas más claras si se tiene en cuenta el objetivo de potenciar la capacidad de eficacia junto a la eficiencia. Ello implica establecer indicadores de resultados de impacto, en la misma línea que el presupuesto por resultados, alejándose de la medición del cumplimiento de los procedimientos o de la producción cuantiosa y sin sentido de bienes y servicios públicos. Es posible dar cuatro líneas de certificación:
5. Política pública y Planeamiento
Más que elaborar planes, se requiere contar con capacidades de desarrollo de procesos que conlleven a planes involucrantes por parte de los diferentes stakeholders. Esto significa ir más allá de las mesas de trabajo, de los planes que no priorizan mucho y buscan resolverlo todo, de velar por la implementación de los planes en forma permanente, de gestionar conflictos durante el proceso de implementación de las políticas públicas, etc. Es importante la capacidad de retroalimentación y de medir los resultados de las acciones desarrolladas a través del gobierno regional, pues permite un mayor aprendizaje para la formulación de políticas públicas o planes futuros, así como para afinar las relaciones de redes con los stakeholders y el proceso de regulación de expectativas con los grupos de poder hacia la ciudadanía.
6. Aumentar la capacidad Productiva de la Región
Un Gobierno Regional puede recibir la responsabilidad de optimizar ciertos factores productivos, aún cuando no se encuentren bajo su control directo. En este sentido la literatura recoge dos ámbitos en la optimización de los factores productivos.
En primer lugar se encuentra el aumento de los flujos de inversión, los cuales han adquirido mayor volatilidad debido al proceso de globalización que experimentan la mayor parte de economías en el mundo. En este sentido, el Gobierno Regional hace las acciones necesarias para poder captar inversiones significativas y por otra parte y la más difícil, mantenerlas por el mayor periodo de tiempo posible. La relación entre inversión y bienestar no se encuentran relacionadas directamente pero descriptivamente se puede afirmar que es un comportamiento tendencial.
En segundo lugar, se encuentra el desarrollo del capital humano y social de la región, del cual, se sostiene, se alcanzan mayores oportunidades de equidad y mayores posibilidades de atraer inversiones, en una dinámica intensa de contar con un capital humano, cada vez con mayor valor, en la medida en que este se hace más costoso. En suma, se trata de fomentar un capital humano competitivo y al igual que en el caso de las inversiones, el mayor esfuerzo se encuentra en retenerlo.
7. Administrar los recursos disponibles
Otro ámbito que incide en el desarrollo de la región tiene que ver con la forma en la que el Gobierno Regional administra eficientemente y da cuenta de ello a los financistas de sus actividades, principalmente al Fisco. En este sentido, los recursos públicos deben alcanzar la eficiencia máxima por parte del Gobierno Regional. Parte importante se da en la función de distribución, en la que incide el grado de apalancamiento de las inversiones públicas con respecto de las privadas, el proceso político de decisión para la asignación de recursos y el diseño de políticas públicas para atender las necesidades de la ciudadanía.
8. Gestión de redes sociales y empresariales
Esto se encuentra en la capacidad del gobierno regional de generar nuevos espacios de mayor funcionalidad e impacto conjunto con otros actores, por medio de mecanismos de vinculación que sean atractivos y equilibrados para todas las partes. En este sentido se comparten los costos, el riesgo y se puede aumentar el impacto de las acciones en la región. El gobierno regional diseña mecanismos «contractuales» (esquemas de incentivos, de delegación de facultades y de medición del desempeño) para asociarse con actores externos, ya sean públicos o privados para poder sostener en el tiempo bienes y servicios de valor público incrementales.
La experiencia de descentralización que vivimos actualmente es una oportunidad que se da después de casi 200 años de vida como país. Aún cuando tiene muchos aspectos por mejorar, se ha dado cuenta de su potencial como motores para el crecimiento económico y el desarrollo social. Hay mucho en juego, nada es fácil y hay que apostarlo todo para tener gobiernos subnacionales y no municipios territoriales.

Deja un comentario